
2023第二届“玄奘足迹”瓜州铁人三项赛
组织机构
报备单位
中国铁人三项运动协会
指导单位
瓜州县人民政府
主办单位
瓜州县文体广电和旅游局
瓜州县体育中心
运营单位
深圳市铁人文化传播有限公司
支持单位
深圳市铁人三项运动协会
深圳大学定向越野俱乐部
甘肃省西征文化传媒有限公司
玉门律动体育文化发展有限公司
玉门铁人跑团
联合推广单位
亚洲卫视台
全球铁三公众号
赞助单位
农夫山泉股份有限公司
抱朴物业集团有限公司
玉门喜德盛自行车行
嘉峪关卓越蓝鲸俱乐部
跃腾体育产业文化(陕西)有限公司
魅力潮商文化发展(深圳)有限公司
力友智造(深圳)科技有限公司
宏天雅(深圳)包装有限公司
广州赫尔斯健康环保科技有限公司
zaosu团队
报到的酒店名称和位置:

瓜州 春雨大酒店

比赛起终点距离报到酒店1公里

运动员出发名单
运动员号码 -*-姓名-*-距离-*-组别
300-*-王鹏飞-*-226公里-*-35-39岁组
301-*-贺星名-*-226公里-*-35-39岁组
302-*-郑状-*-226公里-*-40-44岁组
303-*-张曦元-*-226公里-*-40-44岁组
304-*-刘东东-*-226公里-*-40-44岁组
305-*-韦炜-*-226公里-*-40-44岁组
306-*-丁杰-*-226公里-*-40-44岁组
307-*-颜菁-*-226公里-*-40-44岁组
308-*-马楠-*-226公里-*-45-49岁组
309-*-张伟-*-226公里-*-45-49岁组
310-*-迟永军-*-226公里-*-45-49岁组
311-*-侯勇-*-226公里-*-45-49岁组
312-*-杜鹏-*-226公里-*-50-54岁组
313-*-范伟-*-226公里-*-50-54岁组
314-*-马晓远-*-226公里-*-50-54岁组
315-*-孙勇-*-226公里-*-50-54岁组
316-*-董云-*-226公里-*-50-54岁组
317-*-刘庆平-*-226公里-*-50-54岁组
318-*-兰涛-*-226公里-*-55-59岁组
319-*-夏勇-*-226公里-*-55-59岁组
320-*-赵宜力-*-226公里-*-55-59岁组
321-*-郭磊-*-226公里-*-55-59岁组
322-*-魏进-*-226公里-*-55-59岁组
323-*-张斌-*-226公里-*-55-59岁组
324-*-邱成航-*-226公里-*-55-59岁组
325-*-吴建郑-*-226公里-*-65-69岁组
326-*-赵保华-*-226公里-*-65-69岁组
327-*-赵素敏-*-226公里-*-女子50岁以下
328-*-庞永娟-*-226公里-*-女子50岁以上
329-*-吕何丰-*-113公里-*-39岁以下组
330-*-丁寻-*-113公里-*-39岁以下组
331-*-陈国兴-*-113公里-*-40-44岁组
332-*-赵丰-*-113公里-*-40-44岁组
333-*-高要峰-*-113公里-*-40-44岁组
334-*-杨波-*-113公里-*-45-49岁组
335-*-孙黎-*-113公里-*-50-54岁组
336-*-岑旭-*-113公里-*-50-54岁组
337-*-高宏伟-*-113公里-*-50-54岁组
338-*-胡晓斌-*-113公里-*-55-59岁组
339-*-林凡-*-113公里-*-55-59岁组
340-*-赵冀宁-*-113公里-*-55-59岁组
341-*-郑海伦-*-113公里-*-女子组
342-*-孟庆文-*-113公里-*-女子组
343-*-冯言-*-奥运体验-*-
344-*-王浩-*-奥运体验-*-
345-*-薛桥-*-奥运体验-*-
346-*-杨辉-*-奥运体验-*-
347-*-张飞-*-奥运体验-*-
竞赛距离与关门时间
1、总距离113km铁人三项赛
铁匠组:
游泳距离1.9km;自行车距离90km;跑步21.1km
关门时间:
总距离113km铁人三项赛
铁匠组(净成绩)
游泳关门时间:1小时10分
自行车关门时间:4小时
游泳+换项+骑车的总关门时间:5小时10分
跑步关门时间:3小时20分
总关门时间8.5小时
2、总距离226km铁人三项赛
铁匠精英组:
游泳距离3.8km;自行车距离180km;跑步42.2km
关门时间:
总距离226km铁人三项赛.
铁匠精英组(净成绩)
游泳关门时间:2小时20分
自行车关门时间:8小时
游泳+换项+骑车的总关门时间:10小时20分
跑步7小时30分
总关门时间17小时30分
3、总距离51.5km铁人三项赛
铁人奥运距离体验组:
游泳距离1.5km;自行车距离40km;跑步10km
关门时间:
游泳关门时间:60分钟
游泳+换项+骑车的总关门时间:3小时20分
跑步1小时30分
总关门时间4小时
竞赛路线
游泳路线
(逆时针 650 米一圈)

自行车路线
(60公里一圈)

一圈60公里海拔变化

跑步路线
(10.55公里一圈)

《竞赛办法与规则》
一、同意并遵守组委会以下规定
1、在任何时刻均保持良好的体育精神;
2、严禁名额转让;
3、以真实姓名报名参加比赛,严禁冒名顶替参赛。如有发现,将取消比赛资格。如以非真实姓名报名,所引起保险理赔问题或其它赛事风险自行负责;
4、知晓并理解和遵守所有的赛事规则,以及在赛事信息手册和赛事说明会中提到的所有规则;
5、对裁判、工作人员、志愿者、社会大众以及其他参赛选手保持尊重和礼貌;
6、遵守法律和当地法规条例,禁止任何形式的政治、宗教的展示以及种族歧视。违反法律和当地条例,以及不恰当的展示将导致比赛资格的取消;
7、在比赛中不能接受第三方外部协助(除了赛事裁判、工作人员),严禁从任何外部车辆或设备取得、以及试图取得不公平的竞赛优势;
8、在比赛中严禁不文明暴露以及赤裸身体,不文明暴露以及赤裸身体将会导致取消比赛资格的处罚;
9、参赛选手须保证身体健康状况适宜比赛,并自行对可能出现的生理损害负责;
10、参赛选手需对自己的参赛器材负责,器材须符合组委会提出的安全要求,且不会对其他人造成危害,如参赛选手的比赛器材被发现不符合安全要求,组委会有权要求其对器材进行调整,或终止比赛;
11、组委会保有对规则调整的权利,调整的内容会在运动员手册或赛事前技术说明会中进行公布;
12、医疗工作人员有权决定运动员是否能够继续比赛,如果其判断运动员不具备安全完赛的能力可终止运动员比赛,接受医疗转送服务的运动员将被视为未完赛;
13、禁止一切有可能危及到个人或他人安全的行为,违者取消比赛资格;
14、任何时间内如运动员决定退赛,其有责任立即告知竞赛管理人员,如果没有通知组委会竞赛管理人员擅自退赛,将不在享受组委会提供的赛道保障及赛事服务,一切后果自负;
15、运动员不可阻挡他人比赛,不可在转换区通道内停留;
16、提前完成比赛的运动员,需在规定时间段内取车;
17、运动员必须使用指定的车架位置,并对应自己的号码将自行车放上车架。
二、转换区如下规则
1、转换区内只对参赛运动员和相关工作人员开放,其他人员不准进入;
2、转换区内禁止存放手机、现金等和比赛无关的贵重物品,如有丢失当事人自行负责;
3、转换区内运动员禁止骑行,只能推行,推车出转换区后过上车线才能上车骑行。选手取自行车前需先佩戴好骑行所需装备头盔、手套等;
4、转换区内不允许现场更衣,需到更衣间更衣。不允许出现不文明的裸露行为;
5、骑行赛段结束后,参赛选手看到下车线时必须停止骑行,下车推行进入转换区。
三、游泳赛程中须服从以下规则
1、参赛选手必须佩戴由主办方提供的泳帽,如运动员佩戴自己泳帽,请将主办方泳帽套在外层;
2、参赛选手可以使用任何泳姿进行比赛;
3、参赛选手必须按照规定的比赛路线前进;
4、参赛选手可以站立在水底或抓住静止物体休息,如浮漂或静止的船只,不可以借助移动的物体或船只;
5、组委会将依照参赛选手的游泳成绩,确定游泳比赛出发先后次序,参赛选手需服从管理;
6、比赛中禁止使用其它游泳辅助装备,如呼吸管,鳍,蹼,手套,桨,划水板,或任何浮潜设备(包含夹腿板)等;
7、游泳赛程中禁止穿戴袜子和手套;
8、游泳赛程中禁止佩戴号码布;
9、比赛中参赛选手如发生不适,安全救生人员将直接停止其游泳比赛,赛事终止;
10、游泳关门时间以最后一名下水运动员开始起算 ,如游泳关门时间到达后仍有运动员在水中,组委会保留将该运动员请离赛道的权利;
11、被关门运动员须无条件服从组委会安排,严禁继续参加后半程比赛;
10、参赛选手自愿终止比赛,需向裁判声明。遇到紧急情况时,参赛选手应高举单臂求救,一经正式救助,参赛选手必须退出比赛;
12、组委会有权要求游泳成绩较差的参赛选手携带安全救生浮球(跟屁虫),跟屁虫连接绳必须长于40cm,否则不予进入下水出发区域,第一圈出水发现游泳很危险的运动员会强制带跟屁虫游泳;
13、组委会赛前1小时通报水温;当水温低于24.5摄氏度,允许穿着防寒泳衣;防寒泳衣不能覆盖选手脸部,手部及脚部;比赛服装需要穿在防寒泳衣里面;防寒泳衣的厚度不能超过5mm。如果防寒泳衣由两部分或更多的部分组成,在重叠部位的厚度也不允许超过5mm;当水温低于16摄氏度时,所有参赛选手都必须穿着防寒泳衣。
四、骑行赛程中须服从以下规则
1、骑行赛程中,参赛选手需将号码布置于身后,确保参赛号码清晰可视;
2、骑行赛程中,参赛选手需全程佩戴头盔。具体要求为:在出换项区前参赛选手需带好头盔,扣紧插扣;在进换项区前参赛选手不得摘下头盔;
3、比赛过程中禁止跟骑。具体要求为:非超车路段的情况下,参赛选手不得进入前方参赛选手身后10米的范围内。参赛选手并骑需保持2米以上间距。超车需在15秒内完成。如骑行赛道裁判发现参赛选手有尾随跟车行为,将罚时10分钟。如累计3次罚时,将被取消成绩;
4、赛会以外的车辆禁止驶入骑行赛道;
5、本次比赛只允许公路车、铁三车、山地车参加比赛,死飞车和折叠车不允许参赛。前后车轮都必须有刹车机构,后轮不允许使用死飞,在停止踩踏时后轮必须能够保持向前转动。非传统或非常见的自行车及装备为非法装备,除非在赛事开始前,得到赛事主裁判的允许;
6、选手须使用符合安全认证的头盔,无头盔者不得参加比赛,参赛选手使用的头盔必须是得到国家相关质检部门的认可产品。禁止对头盔的零部件做任何改动,包含头盔固定带或者头盔缺失任何零件;
7、比赛中严禁参赛选手与其他参赛者发生激烈的身体碰撞,骑行超车必须在标示路段进行,严禁非超车路段超车;
8、设置骑行关门时间,被关门运动员须无条件服从组委会安排 ,严禁继续参加后半程比赛。最后的45公里,30公里、20公里、10公里处设置关门时间,被关门的参赛选手须无条件服从组委会安排,严禁继续比赛。
五、跑步赛程中须服从以下规则
1、跑步赛程中,参赛选手需将号码布置于身前,确保参赛号码清晰可视;
2、跑步赛程中,参赛选手只允许跑步和行走,不可以借助外力或车辆;
3、跑步过程中,参赛选手必须经过所有计时点,缺失任何一点成绩不算完赛;
4、最后的30公里、20公里、10公里处设置关门时间,被关门的参赛选手须无条件服从组委会安排,严禁继续比赛。
5、组委会工作人员发现运动员身体出现严重安全隐患,有权力立即终止运动员比赛,并且强制执行!
六、特别说明:自行车部分
(一)比赛换项区位于:玄奘广场
(二)自行车检录将于赛前一小时存放在换项区进行,赛前30分钟禁止进入换向区 。运动员须自备比赛用公路自行车和安全头盔,并须符合规则的要求。完成身份检录的选手请戴好头盔、扣紧搭扣、贴好车尾贴、头盔贴,亲自将自行车推往换项区。在自行车检录完成后,选手须把自行车停靠在指定自行车架上贴有自己参赛号码的位置。之后,自行车将在换项区停放。注意,为了确保您的自行车是经过组委会严格检验准许比赛,您的自行车一旦经过检验并放入换项区之后将不得再取出,直到次日比赛期间换项区开放。
(三)本次比赛允许公路车、铁三车参加比赛,死飞车和折叠车不允许参赛。前后车轮都必须有刹车结构,后轮不允许使用死飞结构,在停止踩踏时后轮必须能够保持向前转动。此次比赛自行车部分赛段有比较大的侧风不建议使用封闭(高框)轮组。非传统或非常见的自行车及装备,必须在赛事开始前两周,由选手向组委会提交书面申请,官方邮箱为:21552348@qq.com或者微信联络13556873214。请选手在邮件中说明自己的参赛号码、参赛组别和姓名,并提供车辆及装备的名称、型号和照片。获得组委会书面回复同意后,方可在进行自行车检录和在比赛中使用。
七、特别说明:号码布、计时芯片使用说明
(一)选手必须正确佩戴号码布:跑步阶段须佩戴于胸前明显位置。
(二)比赛过程中,选手应将号码分别写在双臂或双腿外侧。
(三)选手需将自行车头盔号码贴贴于头盔的正前方;自行车尾贴需贴在自行车坐管上,与车架方向保持平行。
(四)选手必须将计时芯片绑在指定位置上,按照技术会上要求进行规范操作,否则将丢失比赛成绩。
(五)志愿者会在比赛出发和换项时检查每位选手的计时芯片是否正确佩戴;终点冲线处,将有志愿者帮助选手取下计时芯片,请各位选手积极配合。
(六)请选手在比赛过程中注意不要遗失计时芯片,否则将丢失比赛成绩。
八、私人补给,私人装备的特殊需求袋(226K):仅限226K的选手将会拿到2个特殊需求袋,一个用于自行赛段,一个用于路跑赛段·请将个人补给品放人此袋·特殊需求袋会在比赛游泳出发后立即送至指定位置(技术会上公布)。
最终赛事规则、规程,以赛前一天的技术会为准,
解释权归赛事组委会所有
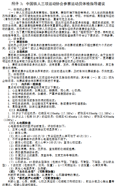
十二、运动员报到:需提交参赛体检指导建议(血压心电图必须带)

十三、运动员报到需提交:参赛声明书

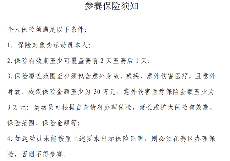
十四、运动员报到需提交:参赛保险

十五、竞赛日程:
| 日期 | 时间 | 内容 | 地点 |
| 8月18日
周五 |
09:00-18:00 | 报到,领取参赛物品 | 春雨酒店 |
| 15:00-16:00 | 赛前技术讲解会 | 春雨酒店 | |
| 16:30-18:00 | 试水和赛道体验 | 玄奘广场渊泉湖公园 | |
| 18:30-21:00 | 领取物料 | 春雨酒店 | |
|
8月19日 周六 |
7:00-7:50 | 换项区开放, | 玄奘广场渊泉湖公园 |
| 7:50-8:00 | 开幕式 | 玄奘广场 | |
| 8:00 | 铁匠大师组集体出发 | 玄奘广场渊泉湖公园 | |
| 09:00 | 铁匠组、奥运体验组滚动出发 | 玄奘广场渊泉湖公园 | |
| 14:00 | 颁奖活动开始 | 玄奘广场渊泉湖公园 | |
| 8月20日
周日 |
01:30 | 全部活动关门时间到,活动结束 |
备选计划:根据气象台发布的信息,赛前一天如果发现比赛当天气温过高,为安全考虑会不出发时间延迟4小时,跑步赛段到夜间进行减小运动员中暑的风险;其他规则不变。
十六、奖励设置
1、活动不设奖金
2、比赛当天满12人的分龄组前三名颁发纪念奖杯
3、按照比赛规则完赛者,经过五分钟左右核验后现场发完赛纪念奖牌。
4、所有证书都是电子版本,通过深圳市铁人三项运动协会公众号进行下载。
十七、防疫须知
瓜州防疫政策全面精准防控为主,报到需要查验行程码为绿码。
十八、最终赛事规则、规程,以赛前一天的技术会为准,解释权归赛事组委会所有。
后勤安保-气象服务专报
8月下旬气温、水温,防暑、防失温策略指引会从赛前一周气象部门每天发布和更新气象服务专报。
比赛时间:预测气温:22-34°;水温:22℃-24℃
组委会专家组用黑球湿球指数仪,测量环境温度;不同环境温度对比赛的影响,以及采取的措施;悬挂不同颜色的旗帜提醒运动员目前环境温度,做好预防。湿球黑球温度(WBGT)指数测定仪,测量作业环境中,防止热中暑的指标。测得的数值不是单纯的气温或者湿度。

后勤保障-自行车维修维护
玉门喜德盛自行车行提供本次维修维护服务,完成226公里铁人三项运动都是运动界精英,爆胎还是需自带工具进行维修,自行车维修站只设置在换项区一处,不设置流动维修站(唯恐服务过程中产生不公平公正的服务,造成不必要的争议)。
后勤安保-自行车租赁和调试
玉门喜德盛自行车行提供本次自行车租赁和调试服务,瓜州本地没有自行车店,瓜州自行车协会可以联络到部分山地车可以租用,调试师傅瓜州本地并不业,组委会正在联络嘉峪关,酒泉,玉门和敦煌的自行车调试师傅,赛前一周给大家公布详细的租赁和自行车调试攻略。
补给问题
组委会提供的赛道补给:游泳出入口换项区在一起的一处,自行车赛道两个折返点,大地之子(22公里处);35公里处补给点;跑步直线距离5.33公里设5个补给点;补给点主要是水和含糖饮料,自行车赛段远端有方便面等热饮补给;跑步有降温的冰水,海绵还有解暑的西瓜等补给。
后勤保障-酒店住宿
勤保障-火车站接站服务
8月8日前,扫码报名瓜州站抵达的选手,完成后勤保障登记诉求(住、行)您所需要的后勤信息服务扫码收录服务信息,我们将为您提供更多的服务。

8月8日之后还没有填报概不服务,谢谢理解和支持
后勤保障-快递自行车
接收和保管免费服务
自8月8日起到8月17日截止,
提供接收运动员自行车和其他物料的服务
快递地址:
甘肃省酒泉市瓜州体育中心
李向南,13556873214
特别鸣谢:
中国铁人三项运动协会裁判管理委员会专家顾问组,
对于赛事监督、支持、帮助和厚爱:
预祝赛事圆满成功!

